| নং | শিরোনাম | সেবার ধাপ | কার্যকলাপ |
|---|---|---|---|
| | |||
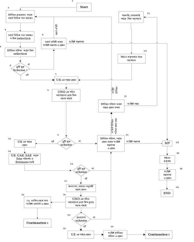
| ১ | এলসিএস কার্যক্রম বাস্তবায়ন ধাপ-২ | দেখুন | |
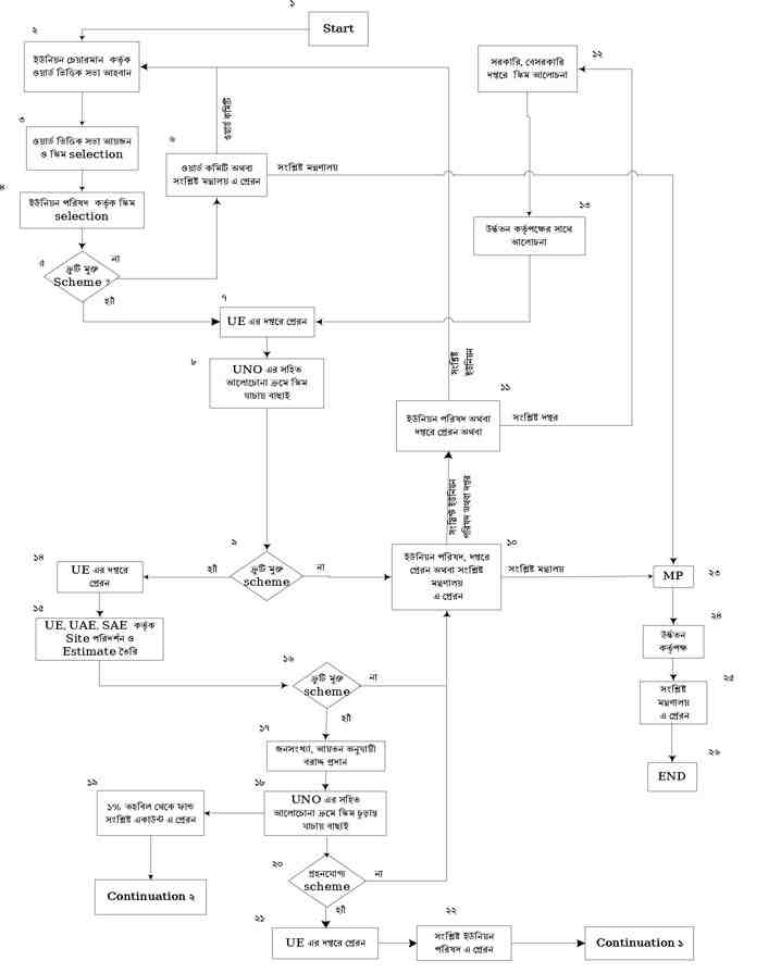
| ২ | এলসিএস কার্যক্রম বাস্তবায়ন ধাপ-১ | দেখুন | |
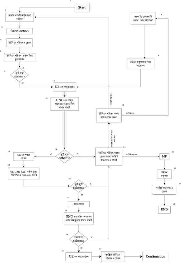
| ৩ | হাট-বাজার প্রকল্প বাস্তবায়ন ধাপ-২ | দেখুন | |
| ৪ | হাট-বাজার প্রকল্প বাস্তবায়ন ধাপ-১ | দেখুন | |
| ৫ | এডিপির প্রকল্প বাস্তবায়ন ধাপ-২ | দেখুন | |
| ৬ | এডিপির প্রকল্প বাস্তবায়ন ধাপ-১ | দেখুন | |
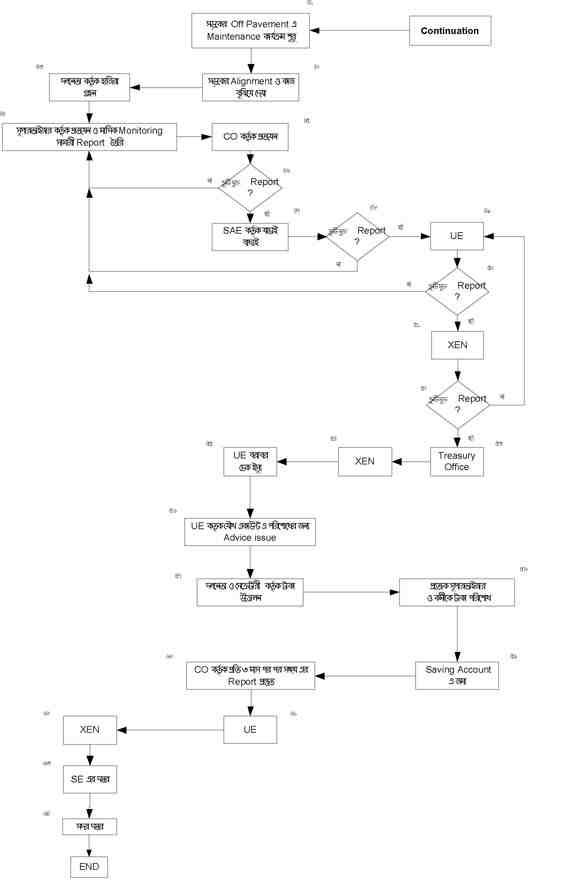
| ৭ | প্রকল্প বাস্তবায়ন ধাপ-২ | দেখুন | |
| ৮ | প্রকল্প বাস্তবায়ন ধাপ-১ | দেখুন | |
| ৯ | সেবা প্রদানের ধাপ | দেখুন |